What is a microcontroller and how microcontroller works
16KB 8K x 16 FLASH AVR 8-Bit bit Microcontroller AVR® ATmega Series ATMEGA162 40 PIN 8MHz 3V 40-DIP (0.600, 15.24mm)
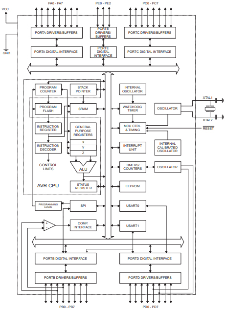
The ATMEGA162V is a low-power CMOS 8-bit microcontroller based on the AVR enhanced RISC architecture. By executing powerful instructions in a single clock cycle, the ATMEGA162V achieves throughputs approaching 1 MIPS per MHz allowing the system designer to optimize power consumption versus processing speed. Furthermore, Huge range of Semiconductors, Capacitors, Resistors and IcS in stock. Welcome RFQ.









