
PANASONIC - BR-2032/BN - BATTERY, LITHIUM, BR2032 190MAH
BR2032 is a 3V lithium battery. This post mainly covers its pinout, datasheet, application, comparison and more details about the BR2032 battery.

PANASONIC - BR-2032/BN - BATTERY, LITHIUM, BR2032 190MAH
BR2032 is a 3V lithium battery. This post mainly covers its pinout, datasheet, application, comparison and more details about the BR2032 battery.
The BR2032 lithium battery has a positive electrode (cathode) of carbon monofluoride, an organic electrolyte, and a negative electrode of lithium (anode). BR2032 is not as prevalent as CR2032, and the makers who do create them just mark them 'BR2032.'

BR2032 Pinout
Symbol

BR2032 Symbol
Footprint

BR2032 Footprint
The high voltage of 3 volts
Extremely small self-discharge for
Long service and shelf life
Compact and lightweight with extremely
The high energy density per unit weight
Strong load pulse characteristics
Computer memory backup
Games and toys
small medical equipment such as home and portable blood pressure monitors
wearable medical monitors such as the Dexcom system for monitoring glucose levels.
Key fob for cars.
Wireless doorbell for the house.
CMOS battery in computers.
Glucometers
Digital thermometers
Digital altimeter
Cyclocomputers
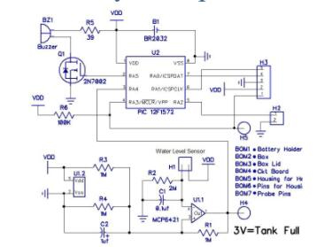
The following circuit of BR2032 is shown below:

BR2032 Battery example in hotel circuit
The most popular '2032' battery is the CR2032, and its standard label is, of course, CR2032, but many manufacturers also use other labels, such as CR2032BP, DL2032, ECR2032, KCR2032, BR2032, LM2032, 5004LC, 5004LB, L14, SB-T15, EA2032C, EA-2032C, L2032, DJ2032, KL2032, E-CR2032, KECR2032,
The BR2032 battery is a non-rechargeable 3V lithium battery that uses carbon monofluoride as the positive electrode (cathode), an organic electrolyte, and lithium as the negative electrode (anode).
BR2032 is not as prevalent as CR2032, and the makers who do create them just mark them 'BR2032.'
Panasonic - BSG BR-2032/BN technical specifications, attributes, parameters and parts with similar specifications to Panasonic - BSG BR-2032/BN.
| Attribute | Value |
|---|---|
| Factory Lead Time | 22 Weeks |
| Weight | 2.5g |
| Usage Level | Commercial grade |
| Series | BR2032 |
| Published | 2006 |
| Size / Dimension | 0.79Dia x 0.13 H 20.0mmx3.2mm |
| Part Status | Active |
| Moisture Sensitivity Level (MSL) | 1 (Unlimited) |
| Termination | Standard |
| ECCN Code | 3A991.J.1 |
| Max Operating Temperature | 80°C |
| Min Operating Temperature | -30°C |
| HTS Code | 8506.80.00.00 |
| Reach Compliance Code | not_compliant |
| Termination Style | Requires Holder |
| Attribute | Value |
|---|---|
| Output Voltage | 3V |
| Terminal Type | TAB |
| Battery Chemistry | Lithium Poly-Carbon Monoflouride |
| Outside Diameter | 20 mm |
| Battery Cell Size | Coin 20.0mm |
| Capacity | 190mAh |
| Discharge Rate | 30μA |
| Chemistry/Technology | Lithium |
| Battery Type | PRIMARY |
| Diameter | 20mm |
| Height | 3.2mm |
| REACH SVHC | Yes |
| RoHS Status | Non-RoHS Compliant |
| Lead Free | Lead Free |
Download datasheets and manufacturer documentation for