Binary counter
IC TIMEKEEPER 3V 32-BIT 8-SOIC
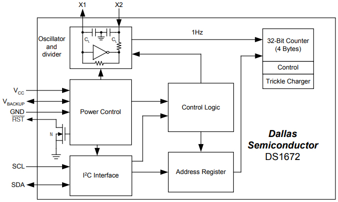
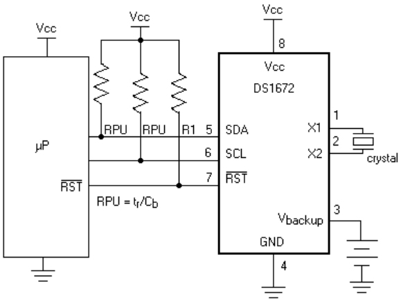
The DS1672 incorporates a 32-bit counter and power-monitoring functions. The 32-bit counter is designed to count seconds and can be used to derive time-of-day, week, month, and year by using a software algorithm. Furthermore, Huge range of Semiconductors, Capacitors, Resistors and IcS in stock. Welcome RFQ.







