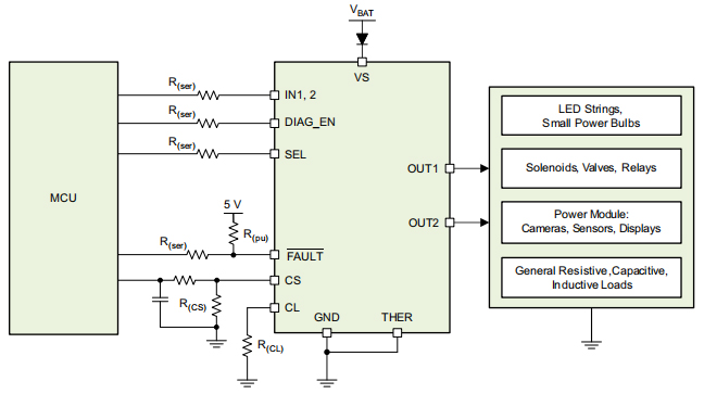
How to Build a High Side Switch
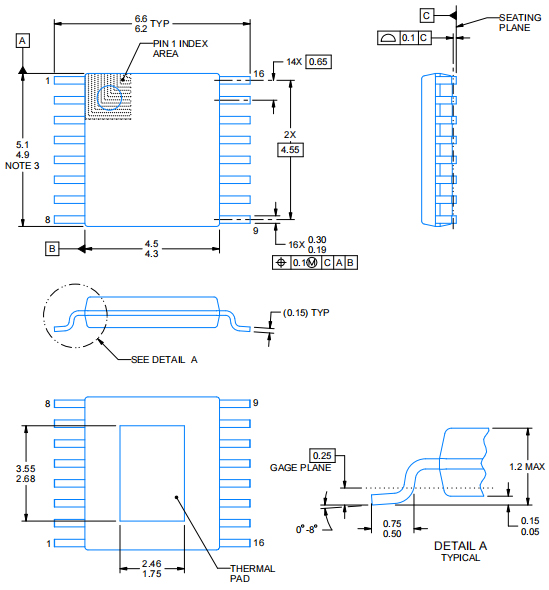
The TPS2H160BQPWPRQ1 is a smart high-side switch with a built-in charge pump and dual-channel NMOS power FETs. This article mainly introduces Layout, Pinout, Datasheet and other detailed information about Texas Instruments TPS2H160BQPWPRQ1.










