UC3842 Switching Power Supply For Battery Charger 3-15V 10A
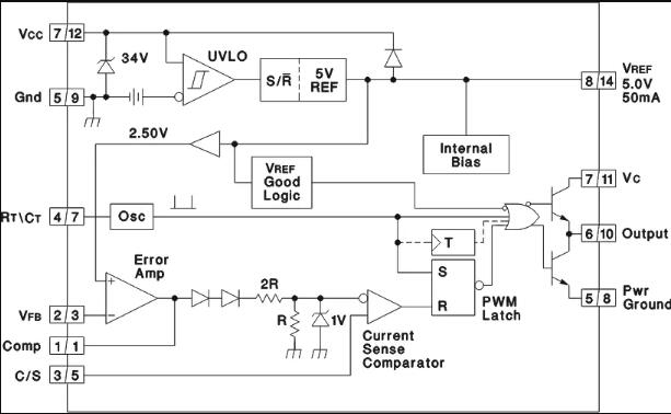
The UC3842AN is a Current Mode PWM Controller optimized for off-line and DC to DC converters. Where UC3842AN can be used? How does UC3842AN work? Is there any other PWM Controller that can substitute UC3842AN? Today Magi will solve these questions for you.








